每日资讯推荐,尽在精彩头条

【标准学习】GB/T 9776——2022����� �������Ƴ������������ �������Ƴ������������ �������Ƴ������������ �������Ƴ������� 建筑石膏

作者: 编辑: 来源: 发布日期: 2023.11.0����� �������Ƴ������������ �������Ƴ������������ �������Ƴ������������ �������Ƴ�������2
信息摘要:
【标准学习】GB/T 97����� �������Ƴ������������ �������Ƴ������������ �������Ƴ������������ �������Ƴ�������76——2022 建筑石����� �������Ƴ����������� �������Ƴ����������� �������Ƴ������������ �������Ƴ�������膏

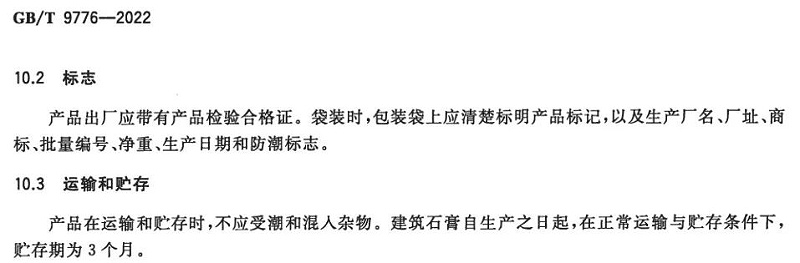
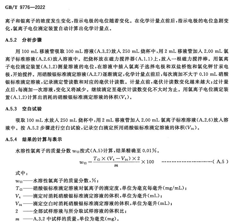
1

2

3

4

5

6

7

8

9

10

11

12

13

全国服务热线

400-666-7097