每日资讯推荐,尽在精彩头条

石膏基自流平砂浆应用技术规程 DB42T����� �������Ƴ����������� �������Ƴ������������ �������Ƴ������������ �������Ƴ������� 2135—2023,20����� �������Ƴ������������ �������Ƴ������������ �������Ƴ������������ �������Ƴ������24年3月29日实施

作者: 编辑: 来源: 发布日����� ��������� �������Ƴ����������� �������Ƴ������������ �������Ƴ������������ �������Ƴ����������Ƴ������期: 2023.1����� �������Ƴ������������ �������Ƴ������������ �������Ƴ������������ �������Ƴ�������2.26
信息摘要:
石膏基自流平砂浆应用技术规程 DB42T����� �������Ƴ������������ �������Ƴ������������ �������Ƴ������������ �������Ƴ������ 2135—2023,2024年����� �������Ƴ������������ �������Ƴ������������ �������Ƴ������������ �������Ƴ�������3月29日实����� �������Ƴ����� �������Ƴ������������ �������Ƴ������������ �������Ƴ������������ �������Ƴ�������������施

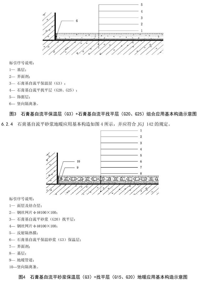
1

2

3

4

5

6

7

8

9

10

11

12

13

14

15

16

17

全国服务热线

400-666-7097